欢迎访问昊源化工官方网站!
中文版
|
English
返回首页
导航菜单
关于昊源
公司简介
领导致辞
资质荣誉
组织机构
管理团队
装置掠影
集团企业
安徽昊源天泉塑业有限公司
界首昊源化工有限责任公司
阜阳昊源制气有限责任公司
阜阳昊源机械有限责任公司
安徽普惠生态农业科技有限公司
上海宜景国际贸易有限公司
新闻中心
公司动态
行业动态
网站公告
产品中心
产品展厅
研发团队
专有技术
营销网络
农化服务
企业文化
理念宗旨
每月之星
安全生产
环境保护
员工活动
加入昊源
人才理念
用人机制
人才招聘
联系我们
联系方式
在线留言
新闻中心
公司动态
行业动态
网站公告
网站公告
首页
>
新闻中心
> 网站公告
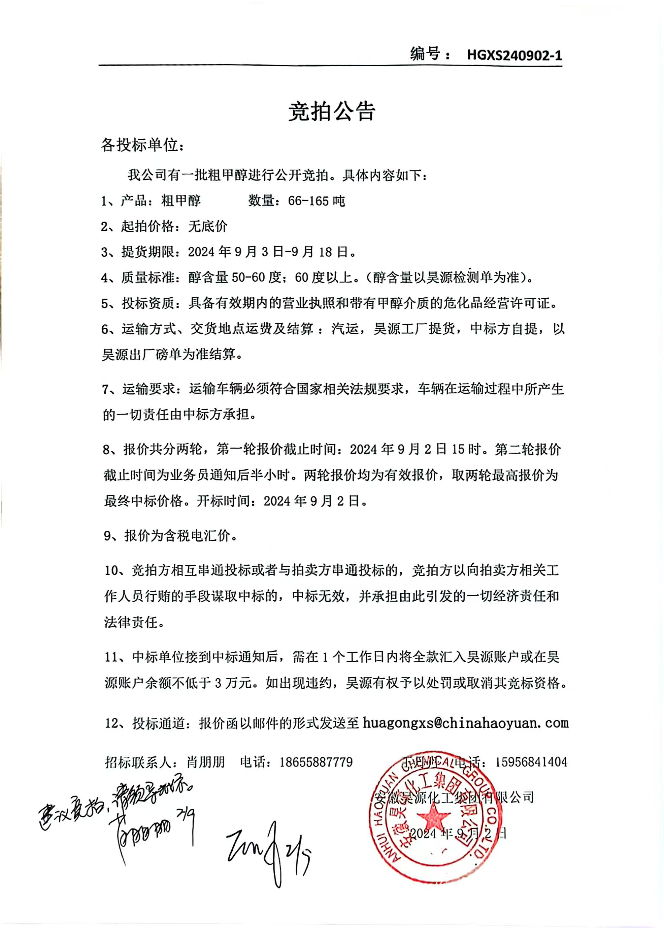
化工销售粗甲醇销售招标公告
来源:化工销售 发布时间:2024-09-02 阅读次数:1234次
上一条:
化肥销售无水硫酸钠销售招标公告
下一条:
化工销售乙二醇轻馏分销售招标公告
返回顶部