欢迎访问昊源化工官方网站!

新闻中心

公司动态

首页 > 新闻中心 > 公司动态

2020安徽民营百强榜单公布:昊源集团榜上有名!
来源:信息办   作者:来文雅   发布时间:2020-08-14   阅读次数:5939次  

 

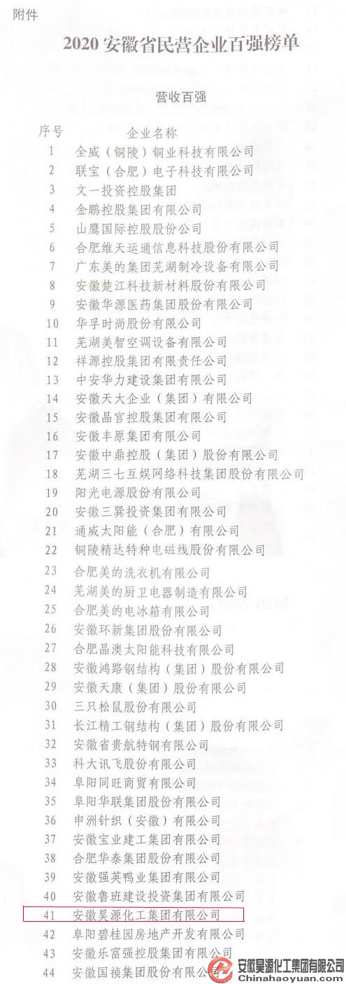
  8月13日上午,安徽省工商联、安徽省经信厅、安徽省市场监管局联合发布2020安徽省民营企业百强(营收)榜单,安徽昊源化工集团有限公司位居营收百强第41位,制造业综合百强第24位。

  据悉,榜单按照企业自愿参与原则,经过审核、评议等环节,依据企业2019年度主要经济指标确定。

 

 


 

联系我们/CONTACT US

安徽省阜阳市颍东区东盛路233号    (点击查看地图)

0558-2368015    0558-2368080

haoyuan@chinahaoyuan.com

皖公网安备 34120002001531号

留言内容:
姓  名:
电  话:
邮  箱:
技术支持:昊源集团信息中心
返回顶部